THE WORLD , IN ONE CITY

交易公告 变更公告 流标或中止公告 评标结果公示 中标结果公布

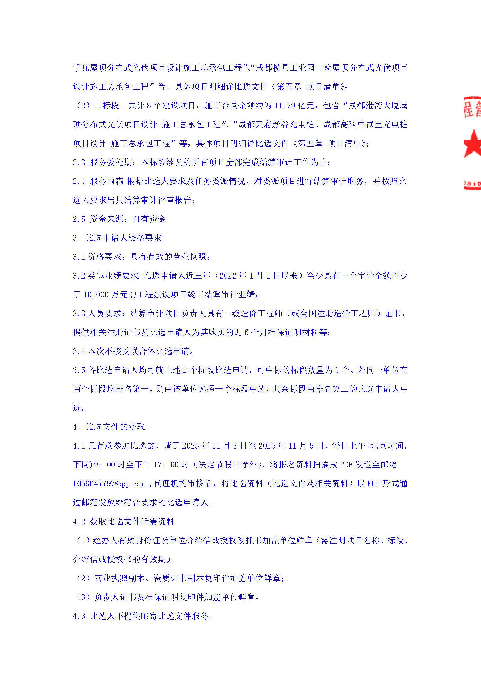
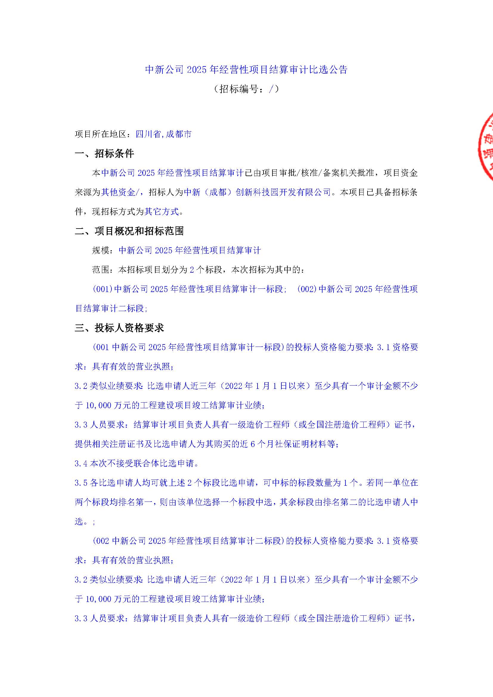
中新公司2025年经营性项目结算审计比选公告

2025-10-31

盖章-中新公司2025年经营性项目结算审计比选公告(1)_页面_1.jpg盖章-中新公司2025年经营性项目结算审计比选公告(1)_页面_2.jpg盖章-中新公司2025年经营性项目结算审计比选公告(1)_页面_3.jpg盖章-中新公司2025年经营性项目结算审计比选公告(1)_页面_4.jpg盖章-中新公司2025年经营性项目结算审计比选公告(1)_页面_5.jpg






中新(成都)创新科技园开发有限公司

+86 028 8532 2322

marketing@sscip.com.cn

四川省成都市双流区成都高新区中和街道和祥二街505号5G互联科创园E栋5楼