THE WORLD , IN ONE CITY

交易公告 变更公告 流标或中止公告 评标结果公示 中标结果公布

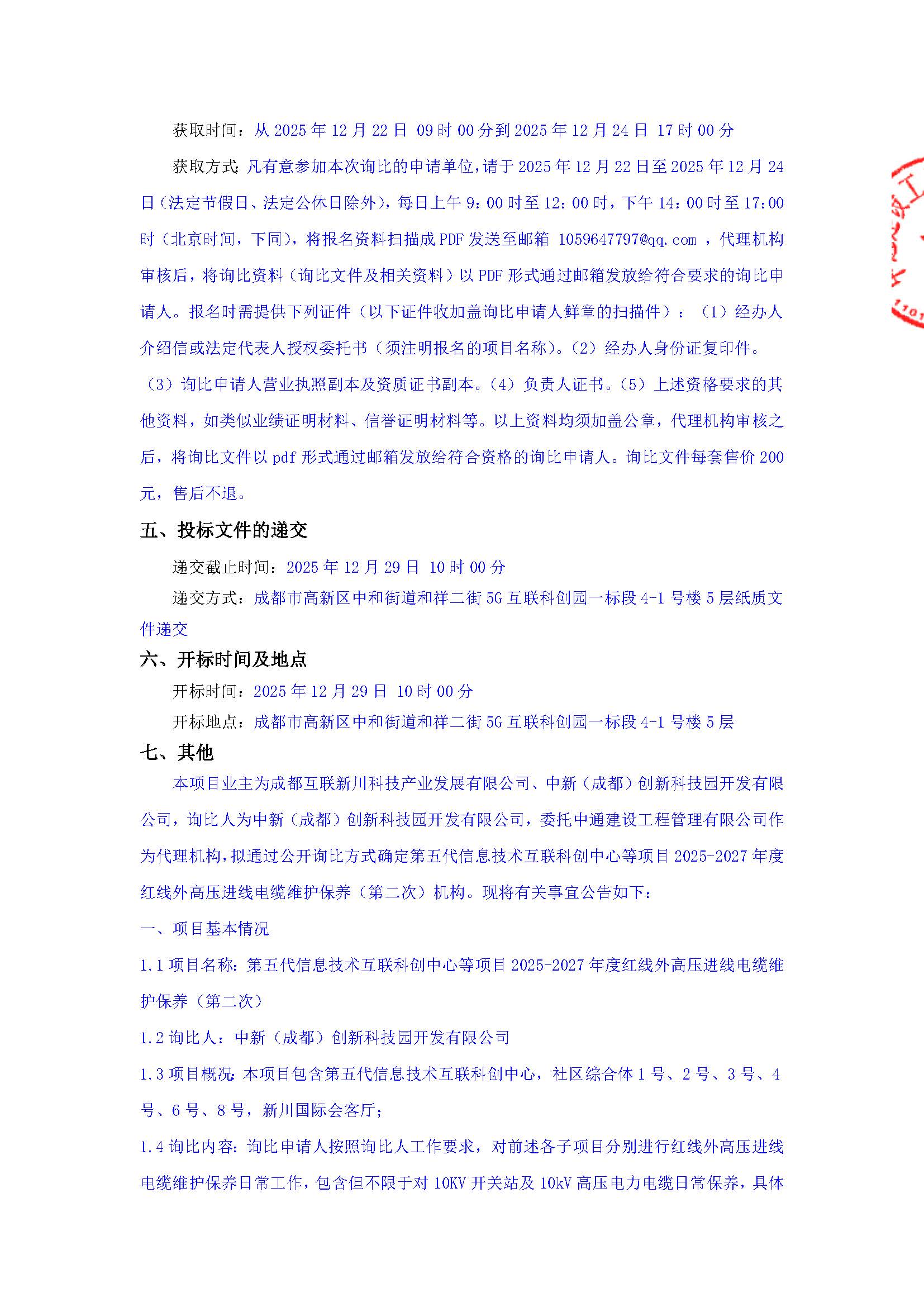
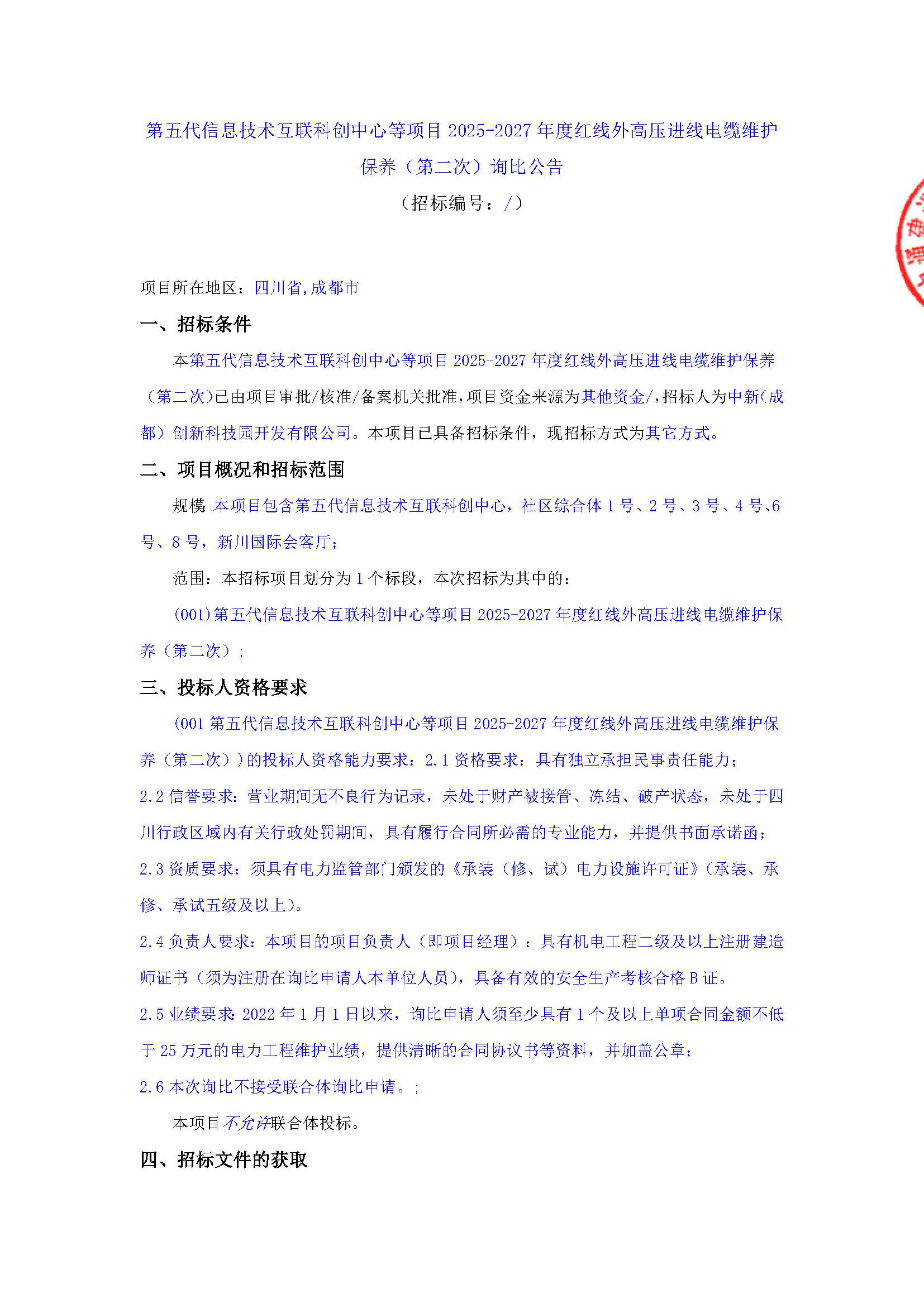
第五代信息技术互联科创中心等项目2025-2027年度红线外高压进线电缆维护保养(第二次)询比公告

2025-12-19

第五代信息技术互联科创中心等项目2025-2027年度红线外高压进线电缆维护保养(第二次)询比公告_页面_1.jpg第五代信息技术互联科创中心等项目2025-2027年度红线外高压进线电缆维护保养(第二次)询比公告_页面_2.jpg第五代信息技术互联科创中心等项目2025-2027年度红线外高压进线电缆维护保养(第二次)询比公告_页面_3.jpg第五代信息技术互联科创中心等项目2025-2027年度红线外高压进线电缆维护保养(第二次)询比公告_页面_4.jpg第五代信息技术互联科创中心等项目2025-2027年度红线外高压进线电缆维护保养(第二次)询比公告_页面_5.jpg

中新(成都)创新科技园开发有限公司

+86 028 8532 2322

marketing@sscip.com.cn

四川省成都市双流区成都高新区中和街道和祥二街505号5G互联科创园E栋5楼